แนวปฏิบัติการจัดการการเรื่องร้องเรียนการทุจริต
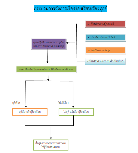
คู่มือการปฏิบัติงานกระบวนการจัดการเรื่องร้องเรียนการทุจริตแจ้งเบาะแสด้านการทุจริตและประพฤติมิชอบ

คู่มือการปฏิบัติงานกระบวนการจัดการเรื่องร้องเรียนการทุจริตแจ้งเบาะแสด้านการทุจริตและประพฤติมิชอบดาวน์โหลด
รายงานข้อมูลเรื่องร้องเรียน ประจำปี 2566


